学校官网
网站首页
公告通知
下载专区
国家政策
服务指南
部门通告
当前位置:
网站首页
>>
公告通知
>> 正文
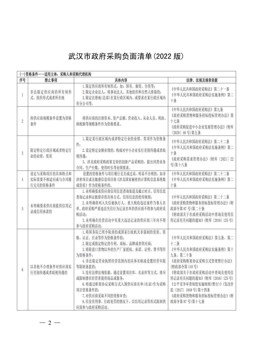
市财政局关于印发《武汉市政府采购负面清单(2022版)》的通知
[发表时间]:2022-04-04
[来源]:财务处(招标中心)
[浏览次数]: